東和音樂體驗館
關於河合
系列產品
平型鋼琴
直立鋼琴
混合鋼琴
數位鋼琴
其它樂器
原廠認證中古琴
音樂書籍
活動新訊
最新消息
新品速報
優惠活動
鋼琴比賽
招生活動
各項檢定
愛樂者分享
NF-15回饋
樂器小百科
樂器知識庫
展售據點
河合原裝鋼琴展售中心
全國經銷商
網路授權商
音樂教室
教育理念
教育系統
課程說明
合作據點
檢定比賽
鋼琴檢定
長笛檢定
提琴檢定
鋼琴比賽
各 項 檢 定
最新消息
新品速報
優惠活動
鋼琴比賽
招生活動
各項檢定
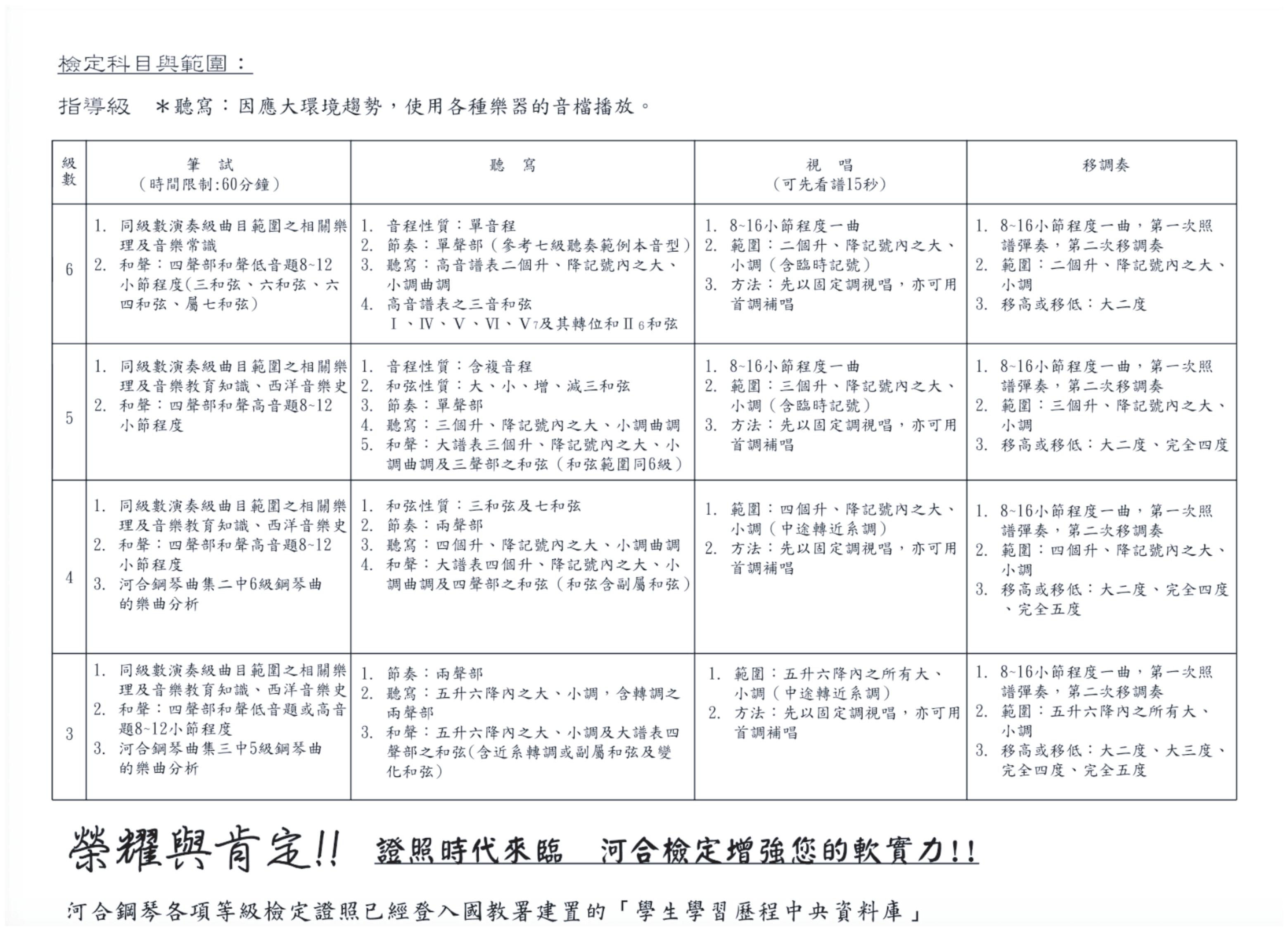
【簡章】2024河合鋼琴指導、演奏級|3-6級檢定辦法-10月
2024-05-27 16:30
聯絡我們
所有欄位必填
姓名
聯絡電話
地址
※調音或報修請務必填寫地址。
email
問題
鋼琴調音
鋼琴維修
電鋼琴維修
產品相關
課程詢問
檢定或比賽
需求
※若需維修,請告知機種或型號,謝謝。
驗證碼
送 出
後續將有專人與您聯絡
訊息處理中...